45 INFO DOWNLOAD FORMULIR A05 PDF DOC ZIP 2019
INFO INFO DOWNLOAD FORMULIR A05 PDF DOC ZIP 2019
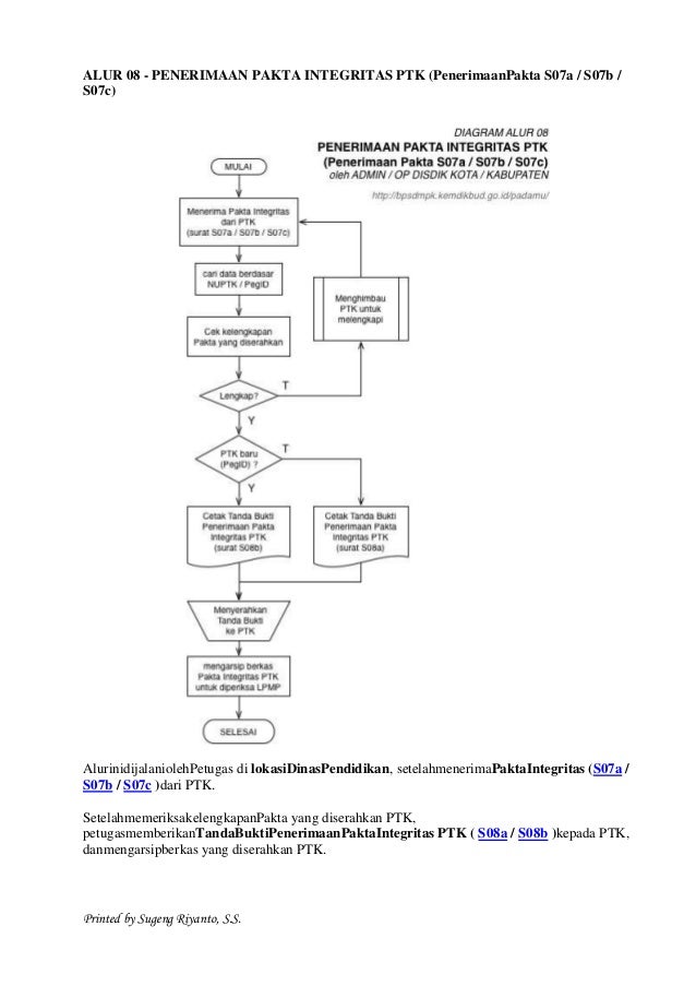
Selamat datang ke situs kami, kamu mungkin lagi membutuhkan formulir a05. dapat menemukan di site ini, semoga info yang ditampilkan dapat bermanfaat buat kamu. thank you.



![a05 formulir PTK PTK [SIMPATIKA] Registrasi (VerVal 1) Baru Lv Situs a05 formulir PTK PTK [SIMPATIKA] Registrasi (VerVal 1) Baru Lv Situs](https://lh3.googleusercontent.com/blogger_img_proxy/AEn0k_ujNT6k6BdsN63EHpDM1pcX-TmHkwmO4tzh3JmtMzjVl4O7FuYhTMvx-f2vLLMf4-p2wNF54KkSbkfGuFPepRLpz09SbiKVrqub8a2SobWFMOiw4Y8KboCahfGWp_z-WwiSzoJd8qj6YXohGR0UyDs=s0-d)





Panduan Verifikasi & Validasi (VerVal) NUPTK , Panduan Verifikasi & Validasi (VerVal) NUPTK , USULAN NUPTK BARU BAGI PTK YANG BELUM MEMPUNYAI NUPTK , [SIMPATIKA] Registrasi PTK Baru (VerVal PTK Lv 1) Situs , Cara Registrasi & Daftar PTK di Padamu Negeri Wawasan , Registrasi PTK Baru (VerVal PTK Lv 1) MTs MINHAJUT THOLABAH , Cara Mudah Penambahan Guru Baru Di Simpatika , Cara Registrasi & Daftar PTK di Padamu Negeri Wawasan , Cara Mudah Penambahan Guru Baru Di Simpatika , Informasi Penting: Cara Pengajuan/Pendaftaran NUPTK Baru , Pengajuan NUPTK dalam pendataan SIMPATIKA educational , Cara Mudah Penambahan Guru Baru Di Simpatika , Tata Cara / Mekanisme PENGAJUAN NUPTK BARU 2013 the Bali , formulir a05,
Selamat datang ke situs kami, kamu mungkin lagi membutuhkan formulir a05. dapat menemukan di site ini, semoga info yang ditampilkan dapat bermanfaat buat kamu. thank you.








0 Response to "45 INFO DOWNLOAD FORMULIR A05 PDF DOC ZIP 2019"
Post a Comment